受中东战争局势持续升级影响物流及成本、国内库存减少及收储力度加强、增值税政策变动等影响,饲料原料玉米、大豆等价格继续强势走高,氨基酸、氢钙等重要原料价格突破历史新高,海大、新希望、安佑、铁力骑士等多家饲企纷纷上调生猪、家禽及反刍等饲料报价,最高涨价达100元/吨。
春节后,玉米市场总行情就开启了全方位的上涨。截至3月6日收盘,玉米期货各合约全面收涨,主力合约2605高价涨至2407元/吨,刷新2025年6月25日以来新高。

而现货市场更加火热,不仅东北玉米一直上涨,山东也有多家企业报价突破了2400元/吨。山东近期尤其是3月受雨雪天气影响,区域内运输受阻,玉米到车量持续低位运行,连续多日不足百台玉米。
另一方面,中粮、中储粮等国有收购主体,针对玉米方面的收储力度持续加强,3月5日各地区中储粮共销售玉米约9070吨,而采购量则达到了14万吨。其中黑吉辽东北三省均出现大单,支撑玉米价格走强。

再加上目前整体市场情绪向好,看涨心态浓厚,玉米价格在短短五天之内,总体涨幅高达50元每吨以上,而且还有继续上涨的趋势。
近期中东局势日趋紧张并不断升级,船舶停运、改道使物流成本飙升,原油暴涨、全球化肥价格攀升导致玉米、大豆等种植成本水涨船高;部分依赖硫磺、甲醇等原料的饲料及饲料添加剂企业,原料供应延迟或短缺,出现生产降负、订单交付延迟等情况。
同时,硫酸价格上涨,并且饲料级磷酸氢钙增值税免征优惠取消,恢复13%关税共同提振氢钙价格。成本端叠加政策面影响,导致最近的磷酸氢钙走势偏强,云南、湖北厂家价格上调至4500-4850元/吨,已突破价格历史高位。

氨基酸方面,也受到上述等原因影响,出现多类型原料上涨。3月2日金玉锋98%赖氨酸报价6.6元/公斤,70%赖氨酸报价4.6元/公斤。3月3日起星湖伊品氨基酸产品上调200-300元/吨。
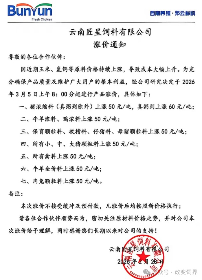
受原料调整影响,饲料涨价大军还在增加,掀起一波新的涨价潮!3月初,海大、新希望、安佑、铁力骑士等多家饲企纷纷上调生猪、禽类及反刍等各类饲料的报价,普遍上涨50-100元/吨,有企业明确提出不接受预付款!
其中浓缩料、教槽料普遍上涨50-100元/吨;乳猪料、保育料普遍上涨50-75元/吨;小中大猪全价料、其它猪料、所有禽料及所有反刍精补料普遍上涨50-75元/吨。










一周阅读排行