首页
市场
肉鸡
蛋鸡
817/麻鸡
豆粕
玉米
添加剂
资讯
行业关注
法规
会讯
企业传真
兽药
经营
看天气
圣农
饲养
肉鸡
蛋鸡
种鸡
土鸡
环境控制
孵化育雏
饲料与营养
常规管理
鸡场建设
养鸡设备
鸡品种大全
鸡病防治
寄生虫病
呼吸道病
消化道病
免疫
病毒病
细菌病
法规
兽药GMP公告
农业部公告
地方法规文件
兽药相关
饲料相关
其它文件
用药
兽药知识
配伍相关
药物中毒相关
禽药应用
禽用中药
慎用药提醒
会讯
论坛
疑难提问
蛋黄网
蛋鸡信息采集官方QQ号:331433920,欢迎联系!
当前位置:
首页
>
行业资讯
>
行业关注
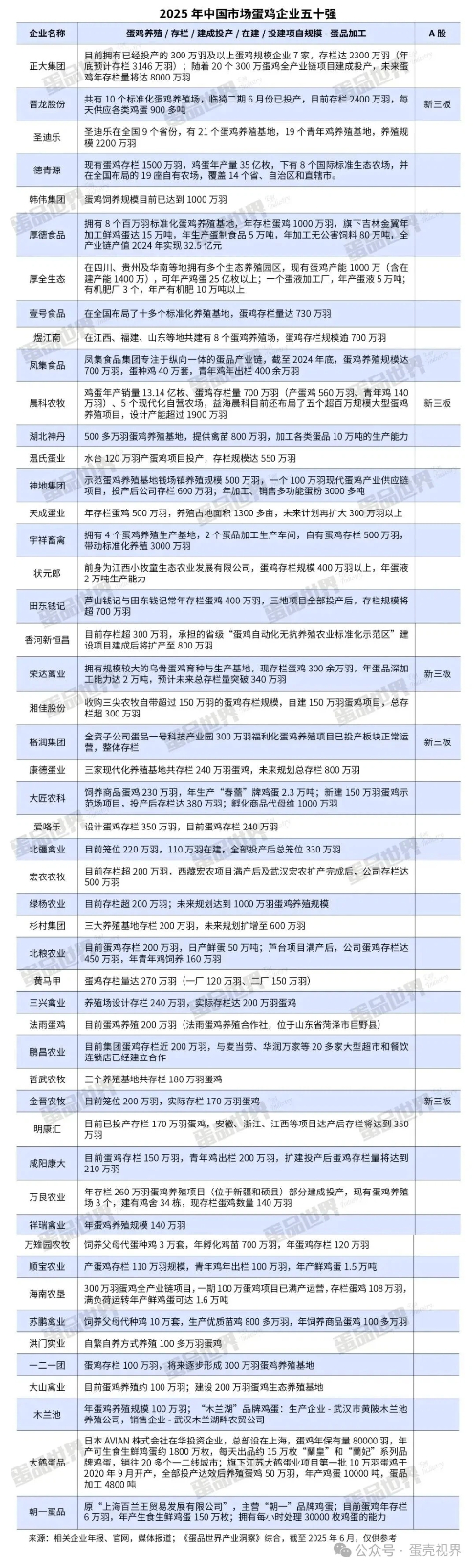
2025年中国市场蛋鸡企业50强公布
2026-01-07
来源:蛋品世界WECD
文章编辑:小琳
[
点击复制网址
]
|
2025年中国蛋鸡企业五十强,其中正大集团、晋龙股份、圣迪乐位列前三。
◆鸡病专业网——为行业 尽己任! 建于2005年 领先的行业新媒体服务提供商◆
上一篇:
杭州宇航梦园获将建设80万羽蛋鸡产业园
下一篇:
日本蛋价同比上涨18%!禽流感疫情为何持续蔓延?
免责声明:
1、凡注明为其它媒体来源的信息,均为转载自其他媒体,转载并不代表本网赞同其观点,也不代表本网对其真实性负责。
2、您若对该稿件内容有任何疑问或质疑,请即与本网联系,本网将迅速给您回应并做处理。
3、我们努力做到报价信息参考价值最大化,对于报价同一地区可能存在一些浮动差异,建议实单实谈商榷交易为准。
推荐内容
禽肉及熟制禽肉产品出口日本,欧盟,美国,香港,马来西亚和俄罗斯的指南
巴西禽肉产业2026逆势扩张:数据亮眼、市场突破与风险并存
某生物公司无兽药生产许可证生产假兽药案......山东省农资打假典型案例发布
2025年祖代种鸡更新量高位收官,2026年一季度再现引种难
韩国将从美国进口224万枚鸡蛋,应对禽流感可能造成的供应短缺
肉禽蛋市场返璞归真:当营销噱头遇冷,本味回归如何重构行业价值?
突然上涨,蛋价“不淡定”了,这一回动真格重返“4元时代”?
2026年1月8日养猪业重要信息汇总
蛋鸡存栏结构深度调整:产能去化进行时,蛋价博弈新周期
12月肉鸡市场复盘:供需博弈下的价格轮动与2026年开年展望
一周阅读排行
农业农村部最新研判:预计春节前猪价
国家发改委:蛋鸡养殖每只亏损25.87元
2026年度鸡蛋行情展望:产能去化主导
历经三重挑战交织,白羽肉鸡业2026年
2026年一季度蛋鸡苗或迎温和反弹
新疆禾丰从孵化到餐桌,构建全链条鸡
一批变质鸡蛋引跨省追讨
荷兰禽流感疫情持续蔓延 近160万只禽
2026生猪市场展望:前低后高成定局,
中粮起诉俄罗斯最大禽肉集团
重庆桑叶蛋首次自营出口香港33吨
猪价、蛋价集体“抬头”,春节前的“
国产白羽肉鸡品种性能已追平国际水平
2026禽蛋"带证上市"引热议:是安全
肉鸡市场行情:屠宰企业收购谨慎,周
2026年1月6日养猪业重要信息汇总
2025生猪市场复盘与2026展望:产能去化
2025黄羽鸡市场:在冰火淬炼中迈向价
2026年肉鸡行业打开新局面的发展逻辑
2026生猪市场大预判:七元时代下的生
微信公众号二维码
业务/问题反馈:198-371-66310
地址:河南•郑州•国家大学科技园东区3号楼C座
鸡病专业网版
权所有 备案号:
豫ICP备11024133号-2
Copyright 2005-2022 All Rights Reserved.
一周阅读排行